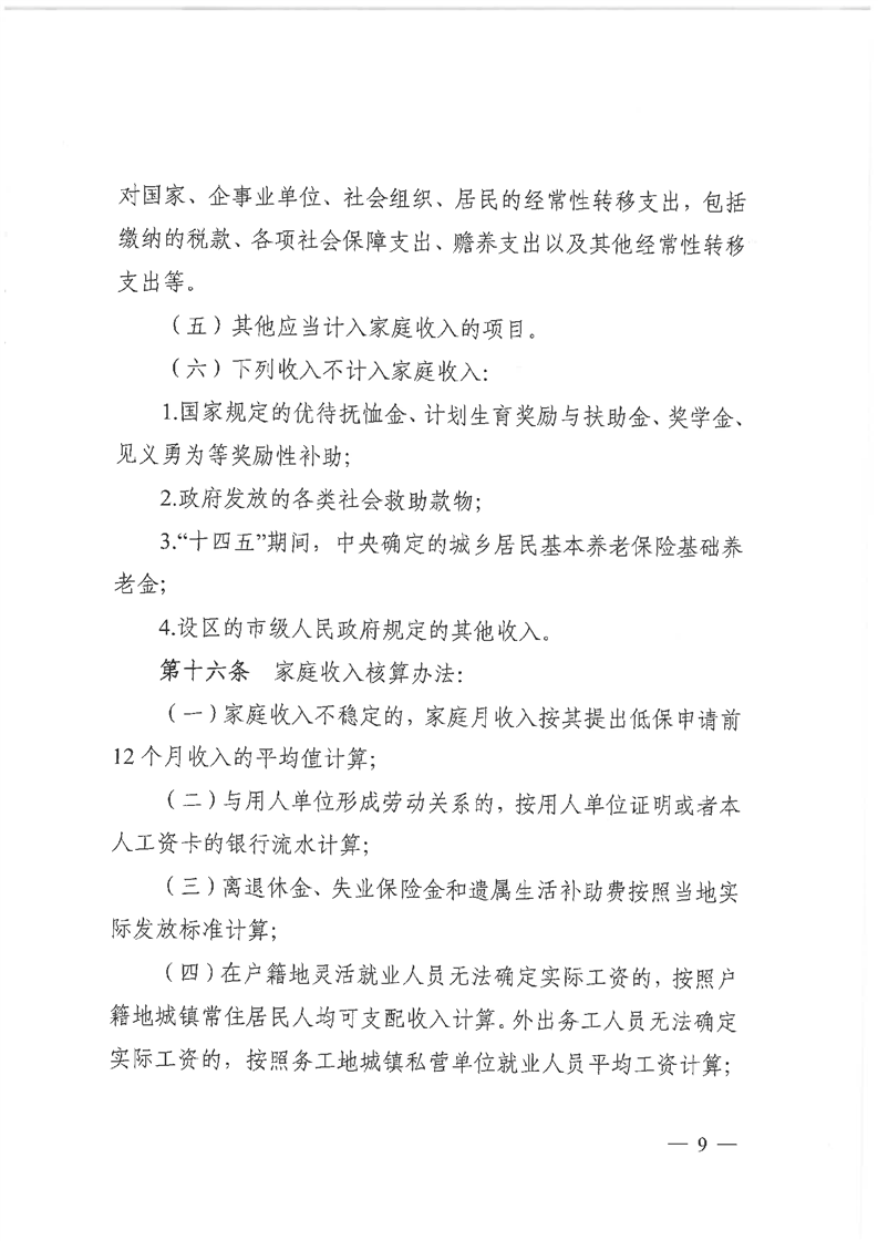
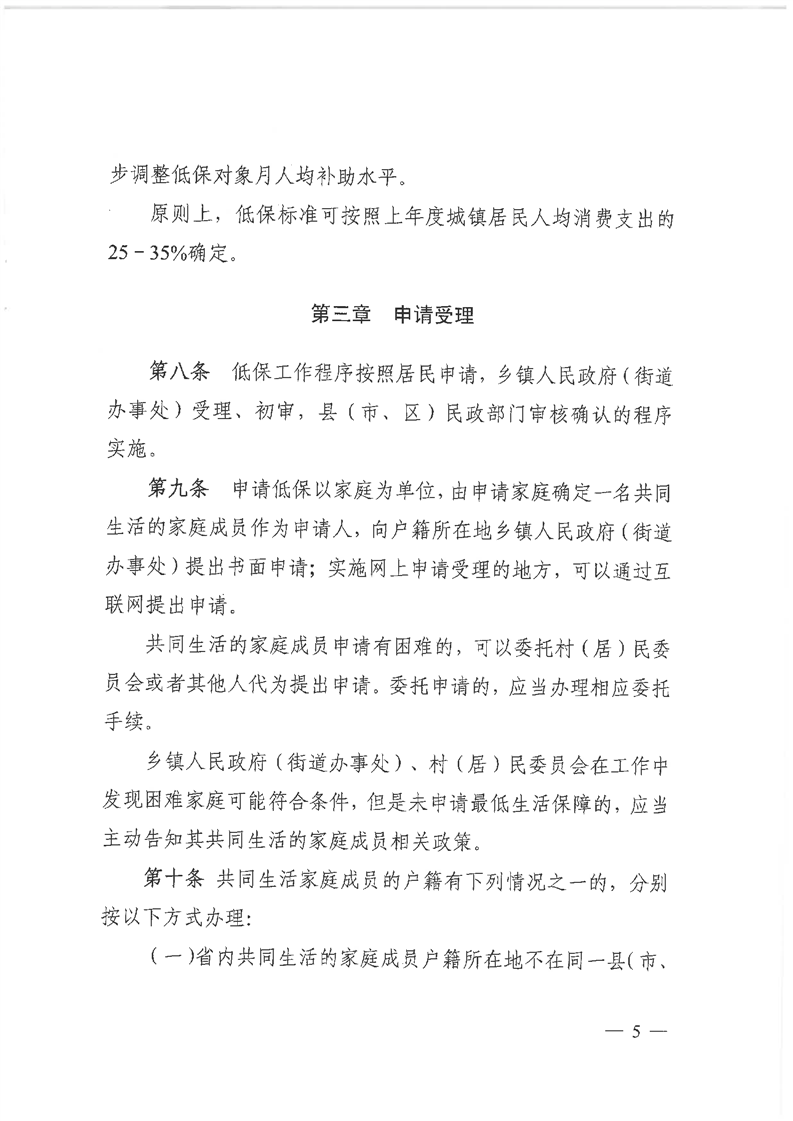
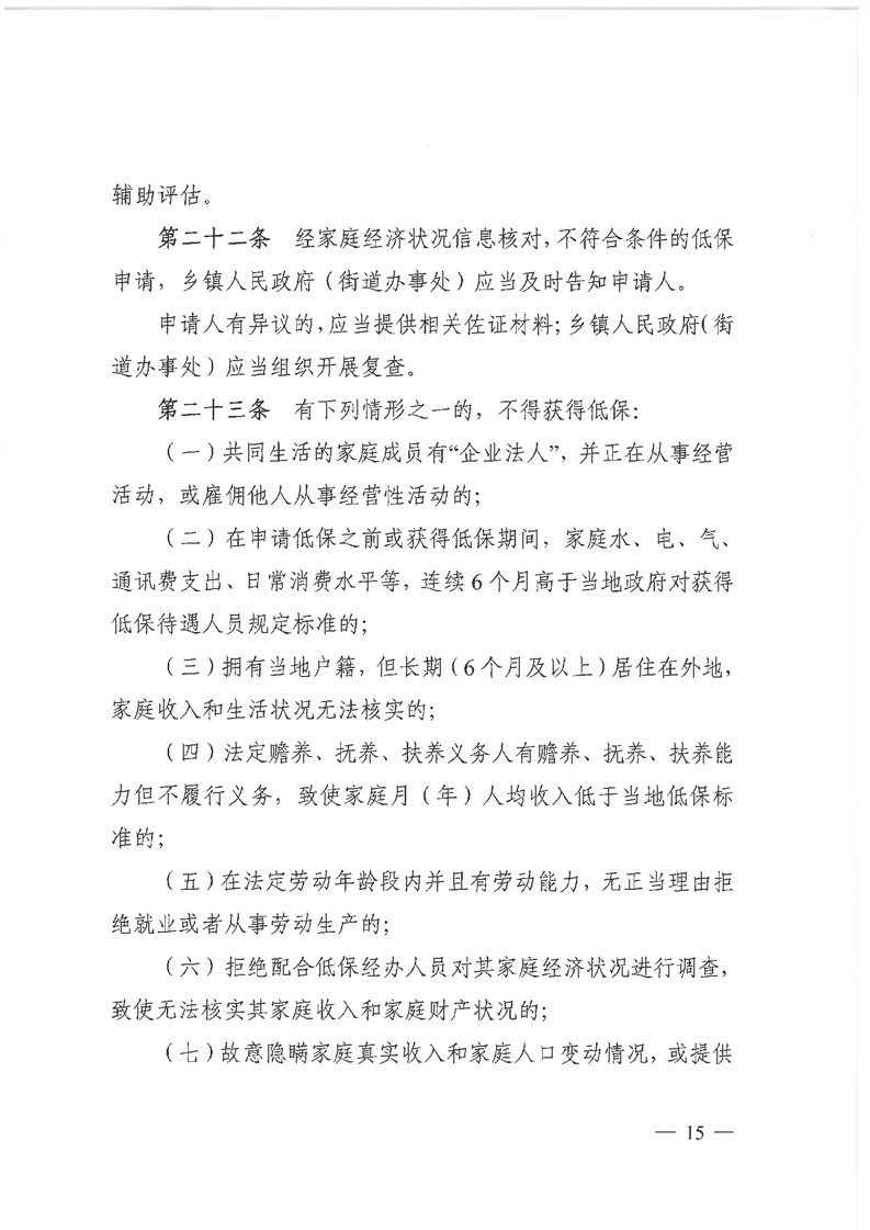
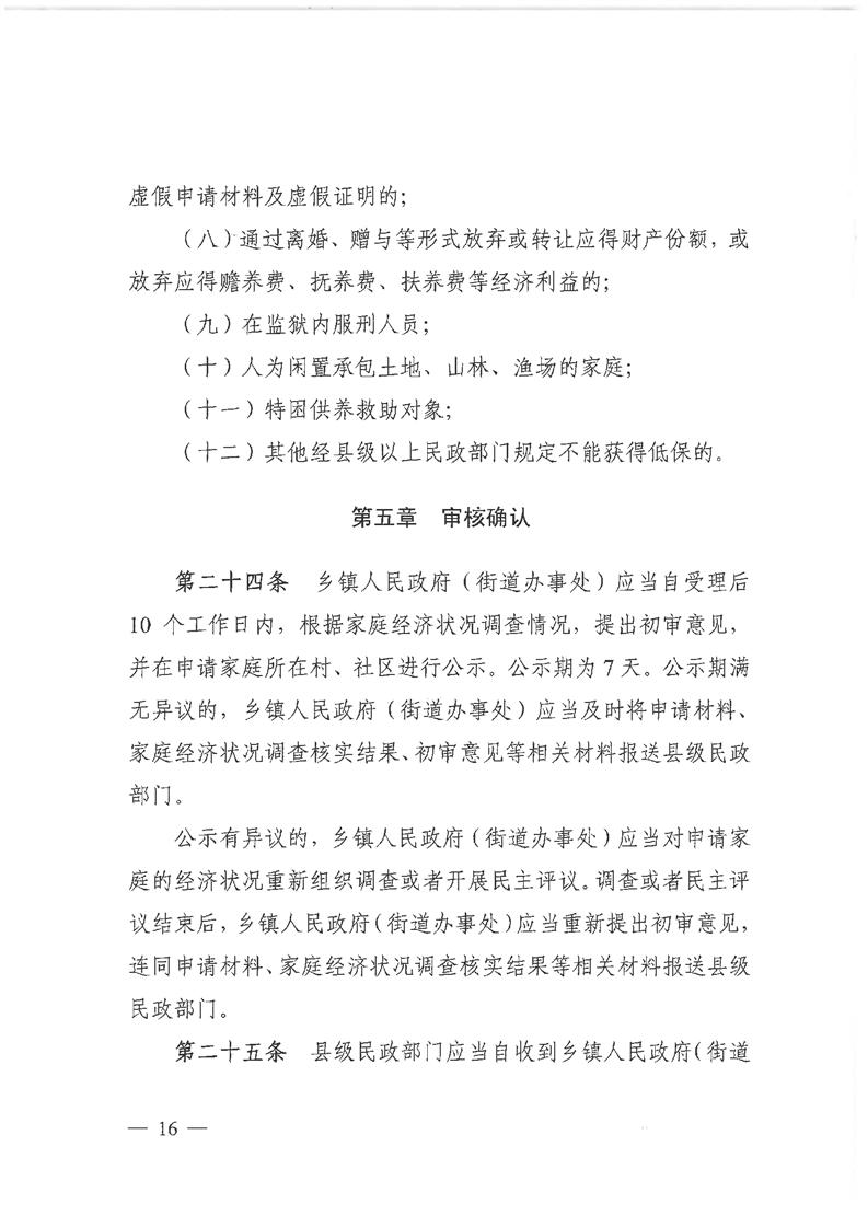
您的位置:首页> 北杨寨行管区 > 社会救助领域 > 最低生活保障
信息分类: 内容分类: 最低生活保障
发文日期: 2023-08-01 16:56:11 生成日期: 2023-08-01 16:56:11
生效时间: 废止时间:
发布机构: 北杨寨行管区 文  号:
名  称: 关于印发《安徽省最低生活保障工作操作规程》的通知(皖民社救字〔2021〕76号)
词:

关于印发《安徽省最低生活保障工作操作规程》的通知(皖民社救字〔2021〕76号)

文章来源: 北杨寨行管区 浏览量: 发表时间:2023-08-01 16:56 责任编辑: 北杨寨行管区
字体大小:【    】
























Baidu
map