长辈版
无障碍
繁体中文
您的位置:
首页
> 南关街道办事处
>
财政预决算领域
>
财政预算
信息分类:
内容分类:
财政预算
发文日期:
2025-02-08 11:02:32
生成日期:
2025-02-08 11:02:32
生效时间:
废止时间:
发布机构:
南关街道办事处
文 号:
名 称:
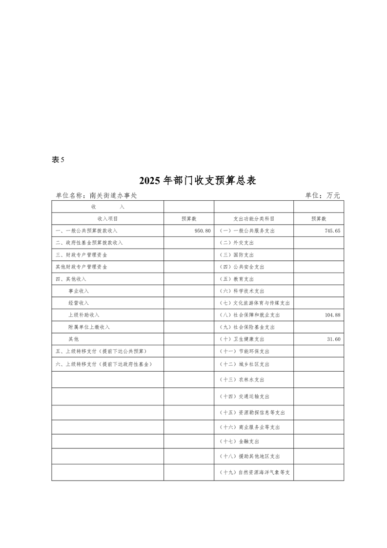
埇桥区南关街道办事处2025年部门预算
关
键
词:
埇桥区南关街道办事处2025年部门预算
文章来源: 南关街道办事处
浏览量:
发表时间:2025-02-08 11:02
责任编辑: 南关街道办事处
字体大小:
【
大
中
小
】
map