长辈版
无障碍
繁体中文
您的位置:
首页
> 汴河街道办事处
>
财政预决算领域
>
财政预算
信息分类:
其他,财政、金融、审计、统计
内容分类:
财政预算
发文日期:
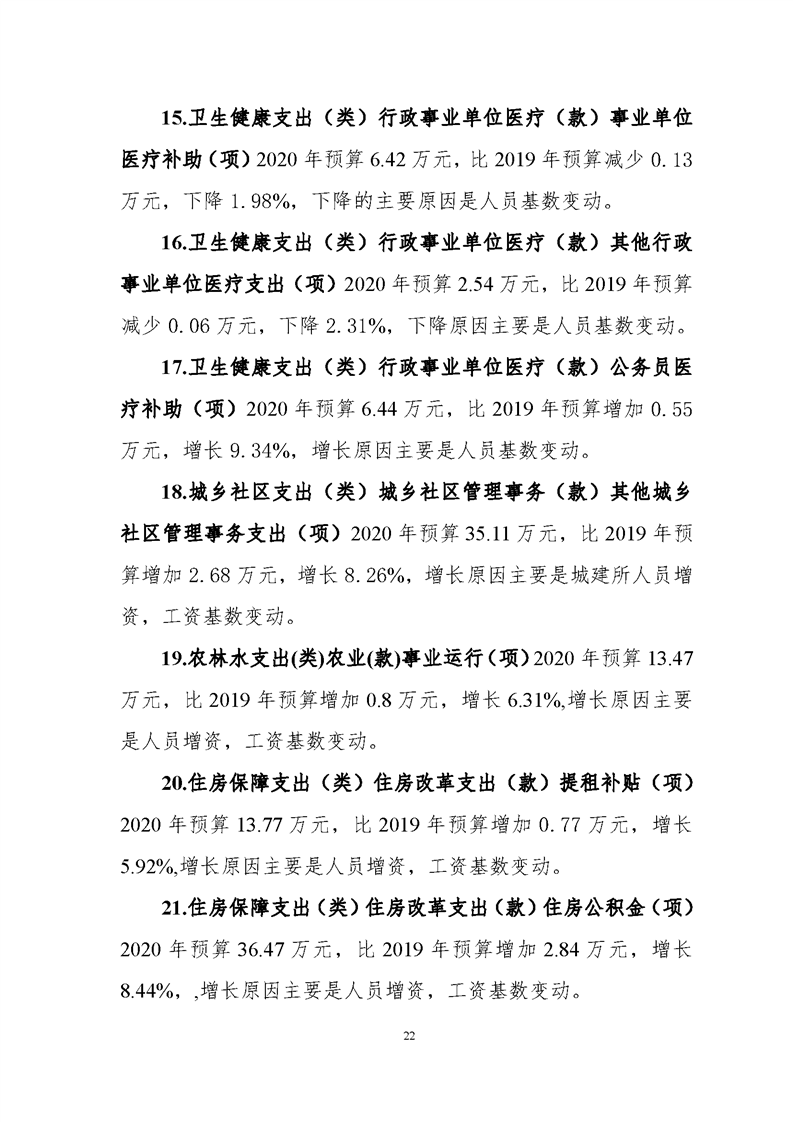
2020-01-22 16:36:29
生成日期:
2020-01-22 16:36:29
生效时间:
废止时间:
发布机构:
汴河街道办事处
文 号:
名 称:
【部门预算】汴河街道办事处2020年度部门预算的批复
关
键
词:
【部门预算】汴河街道办事处2020年度部门预算的批复
文章来源: 汴河街道办事处
浏览量:
发表时间:2020-01-22 16:36
责任编辑: 李琴琴
字体大小:
【
大
中
小
】
汴河街道办事处2020年度部门预算经埇桥区第十届人大代表四次会议审核现已批复,请见附件明细。
map