您的位置:首页> 永镇镇人民政府 > 财政预决算领域 > 政府预算
信息分类: 内容分类: 政府预算
发文日期: 2023-02-08 14:26:10 生成日期: 2023-02-08 14:26:10
生效时间: 废止时间:
发布机构: 永镇镇人民政府 文  号:
名  称: 埇桥区永镇镇2023年预算公开说明
词:

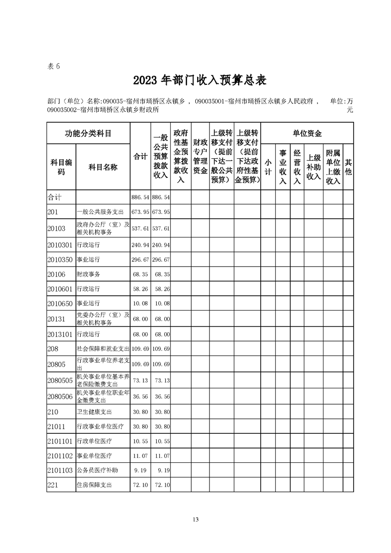
埇桥区永镇镇2023年预算公开说明

文章来源: 永镇镇人民政府 浏览量: 发表时间:2023-02-08 14:26 责任编辑: 永镇乡人民政府
字体大小:【    】
























Baidu
map