长辈版
无障碍
繁体中文
您的位置:
首页
> 大泽乡镇人民政府
>
就业创业领域
>
就业失业登记
信息分类:
内容分类:
就业失业登记
发文日期:
2022-11-02 16:05:13
生成日期:
2022-11-02 16:05:13
生效时间:
废止时间:
发布机构:
大泽乡镇人民政府
文 号:
名 称:
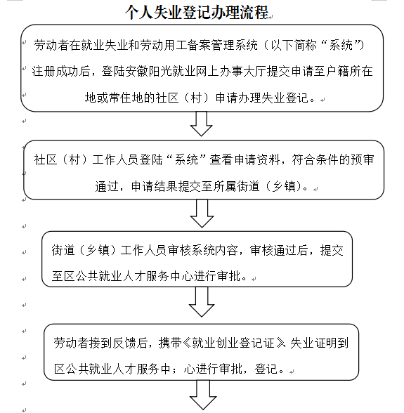
【失业登记】个人失业登记办理流程
关
键
词:
【失业登记】个人失业登记办理流程
文章来源: 大泽乡镇人民政府
浏览量:
发表时间:2022-11-02 16:05
责任编辑: 大泽乡镇人民政府
字体大小:
【
大
中
小
】
map