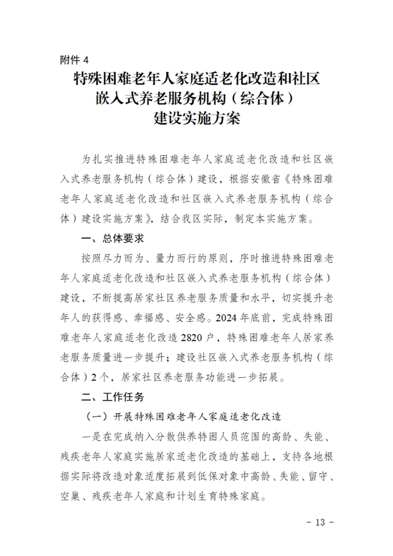
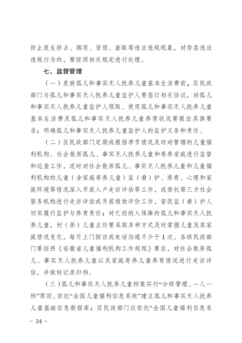
您的位置:首页> 时村镇人民政府 > 社会救助领域 > 特困人员救助供养
信息分类: 内容分类: 特困人员救助供养
发文日期: 2026-02-05 15:49:36 生成日期: 2026-02-05 15:49:36
生效时间: 废止时间:
发布机构: 时村镇人民政府 文  号:
名  称: 宿州市埇桥区民政局关于印发加强城乡低保人员和特困人员生活保障等实施方案的通知
词:

宿州市埇桥区民政局关于印发加强城乡低保人员和特困人员生活保障等实施方案的通知

文章来源: 时村镇人民政府 浏览量: 发表时间:2026-02-05 15:49 责任编辑: 时村镇人民政府
字体大小:【    】










































































Baidu
map