长辈版
无障碍
繁体中文
您的位置:
首页
> 宿州市埇桥区人民政府
>
自然资源领域
>
国土空间 规划编制
>
乡(镇)国土空间总体规划
信息分类:
内容分类:
乡(镇)国土空间总体规划
发文日期:
2025-11-09 16:59:17
生成日期:
2025-11-09 16:59:17
生效时间:
废止时间:
发布机构:
宿州市埇桥区人民政府
文 号:
名 称:
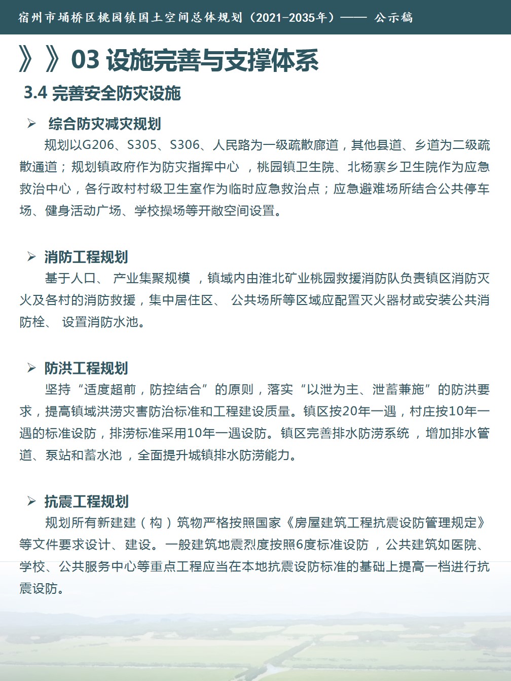
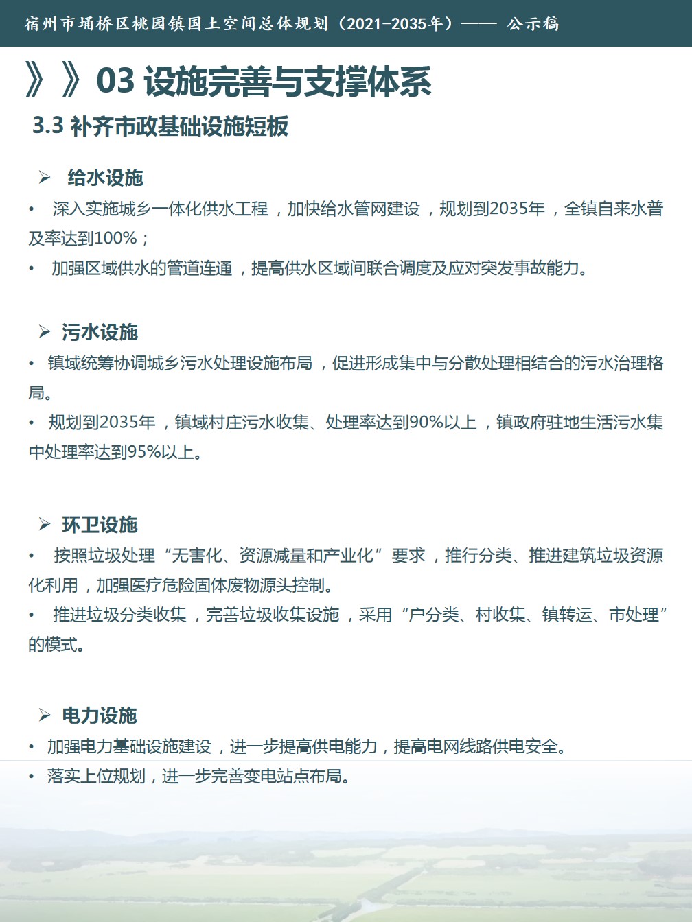
宿州市埇桥区桃园镇国土空间总体规划(2021-2035年)--批前公示
关
键
词:
宿州市埇桥区桃园镇国土空间总体规划(2021-2035年)--批前公示
文章来源: 宿州市埇桥区自然资源和规划局
浏览量:
发表时间:2025-11-09 16:59
责任编辑: 自然资源和规划局
字体大小:
【
大
中
小
】
map