《宿州市埇桥区栏杆镇栏西村村庄规划(2021—2035年)》经过广泛调查论证、深化,目前已完成编制成果。根据《中华人民共和国城乡规划法》、《安徽省村庄规划编制指南(2022年版)》、《国土空间规划公示公开规定(暂行)》等要求,为切实增强规划的合理性、可行性和科学性,现依法组织《宿州市埇桥区栏杆镇栏西村村庄规划(2021—2035年)》批前公示,公示期间有关单位和个人对该方案如有意见或建议,请于公示期内反馈,以便进一步修改完善,逾期未反馈,视为无意见。
1、项目名称
宿州市埇桥区栏杆镇栏西村村庄规划(2021—2035年)
2、公示时间
2025年3月18日至2025年4月16日
3、联系方式
联系人:殷工 17355752283
杨工(编制单位) 13155059667
意见反馈邮箱:yqgtgh009@163.com
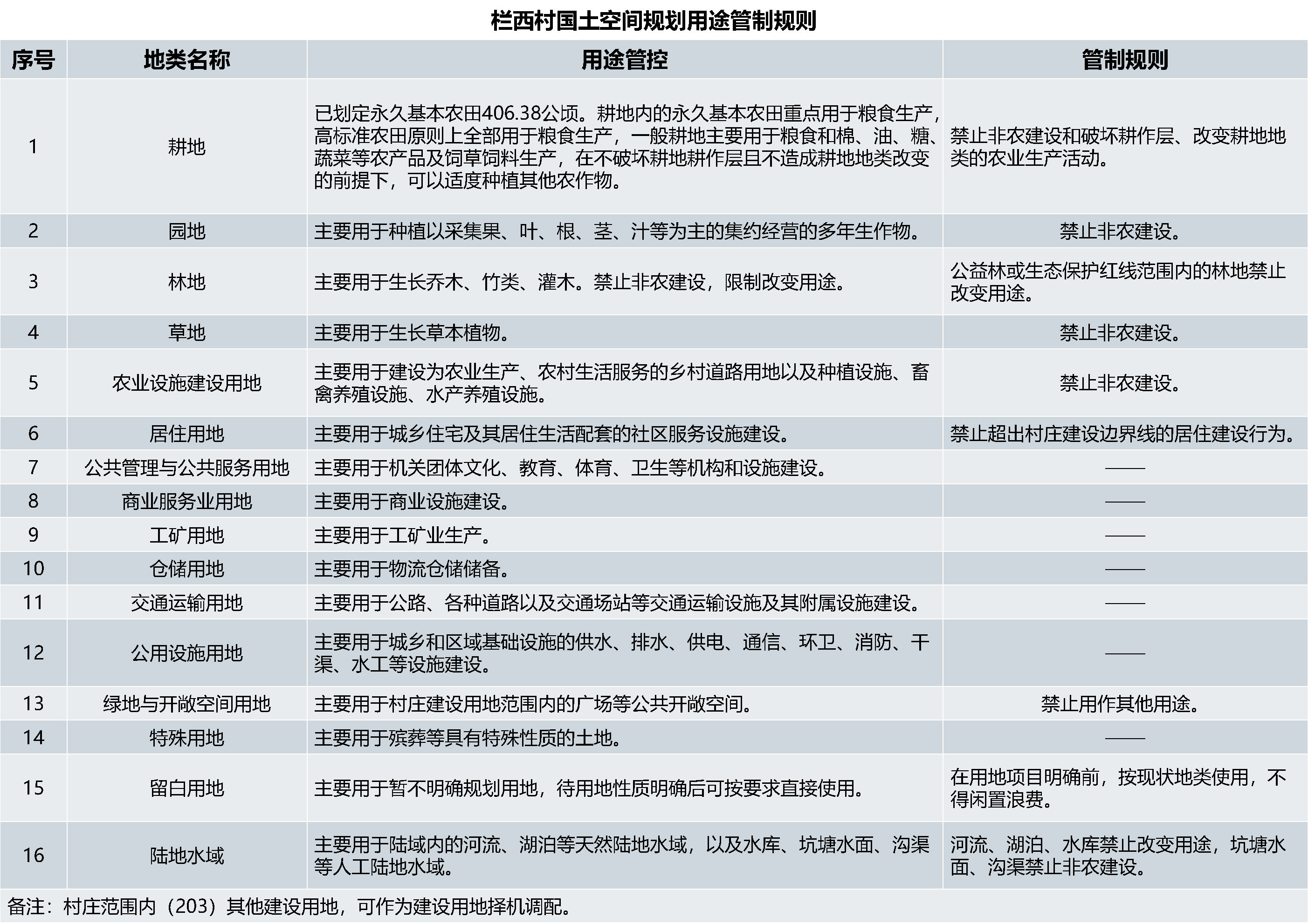
附:两图一表一则
(1)村域国土空间规划图
(2)重点区域总平面图
(3)近期建设项目(工程)表
(4)村庄规划用途管制规则


